好消息来了!全国31个省份连续两天没有新增本土新冠病例。卫健委今天上午刚发布的数据,大家都松了口气。街上戴口罩的人明显少了,商场...
唐山市卫健委今日召开新闻发布会市疾控中心主任王立山拿着最新数据走进会场。话筒刚摆正,台下相机闪光灯就连成一片。"截至8月30日1...
最近不少人在问:新冠会不会卷土重来?根据国内外多个研究团队的数据建模,今年秋冬季出现新一波疫情的概率确实存在。先别慌,咱们用最直...
疫情数据速递刚过去的24小时里,全国报告新增本土确诊病例突破3.8万例,创下疫情暴发以来单日最高纪录。长三角、珠三角地区占比超六...
早高峰车流平稳 防疫检查点效率提升新冠高架今早7点迎来首个工作日早高峰,双向六车道车流均匀,胶州湾隧道衔接段未出现拥堵。市交警支...
高新区某小区居民确诊 活动轨迹涉及超市、公交今天上午济南市卫健委通报,8月29日高新区舜华路街道筛查发现1例新冠阳性病例。患者为...
最近大家出门都习惯性摸口袋找口罩了吧?这事儿真不能大意。刚刷到疾控中心最新通报,今天全国又新增了378例确诊病例,其中本土病例占...
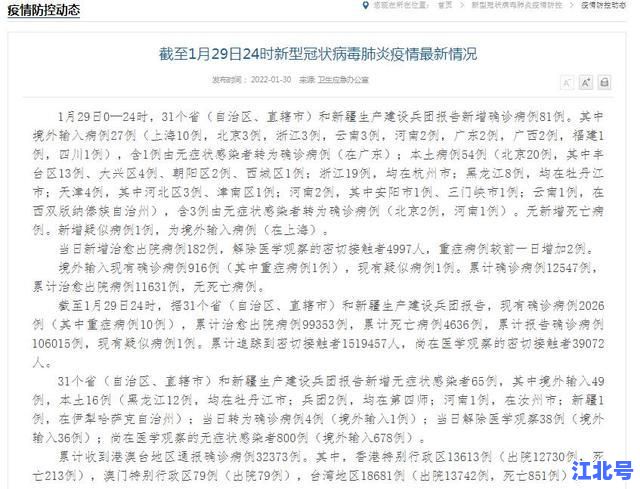
疫情数据每天都在变。咱们直接上干货。截至8月29日24时,全国新增本土确诊87例。这个数字比上周同期下降12%。广东和浙江占了六...
最近张文宏医生针对新冠病毒变异情况做了详细分析。这位传染病专家在上海举行的公共卫生论坛上,用普通人听得懂的话把复杂问题讲明白了。...
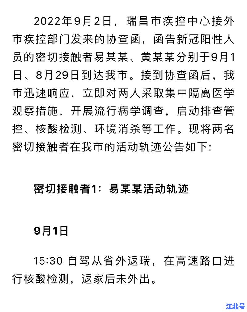
今早8点,陕西省卫健委发布紧急通报。西安市雁塔区发现1例新冠疑似病例。患者为32岁男性,家住电子城街道。昨晚核酸检测结果异常,今...