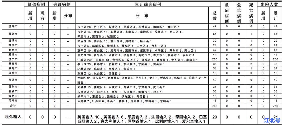
最近不少人在问山东疫情是不是又起来了。咱们直接上干货。先说大家最关心的数字。截至8月29日24时,山东全省新增本土确诊3例,都在...
疫情速报8月29日凌晨,山东省疾控中心通报新增1例本土新冠肺炎确诊病例。患者张某,男,32岁,现居济南市历下区,系外省返鲁人员。...
各位平原县的父老乡亲注意了。最新疫情通报刚刚发布。咱们县里的防控措施有了新调整。大家赶紧看看自己属于哪个风险区域。核酸啥时候做也...
临沂市教育局今天上午发布紧急公告。全市中小学幼儿园暂停线下教学。这个决定从明天早晨开始执行。具体恢复时间要等进一步通知。家长群里...
济南市疾控中心凌晨发布通告昨晚11点30分,山东省卫健委接到济南市报告,在常态化核酸检测中发现1例阳性病例。患者王某,32岁,现...
济南机场边检通道亮着醒目的红色指示灯。三名分别从韩国首尔、日本大阪飞抵的旅客,在体温检测仪前触发了警报。这是8月29日下午4点2...
临沂疫情最新通报今天上午临沂市卫健委发布数据,新增本土确诊病例3例,均为兰山区集中隔离人员。无症状感染者新增5例,其中罗庄区2例...
德州平原县发现1例新冠阳性病例今天上午,平原县疾控中心在常态化核酸检测中检出1例阳性样本。病例为本地居民,近期无外出旅居史。目前...
聊城市卫健委今天上午发布最新疫情通报。8月29日0时至24时,聊城市新增本土确诊病例3例。均为轻型病例。新增无症状感染者5例。所...
济南市新增3例活动轨迹槐荫区病例1为物流园装卸工。8月28日到过匡山蔬菜批发市场。29日核酸异常后隔离。病例2系其同住家属。活动...